欢迎来到肉交所! 免费注册
客服热线:400-166-9656
  • 我的账户
  • 下载手机APP

    手机扫码下载
    用手机也能交易
发布信息
您当前的位置: 首页> 资讯 > 行业新闻>又一批假兽药被查!农业农村部曝光37批不合格产品,假兽药2批(附名单)

又一批假兽药被查!农业农村部曝光37批不合格产品,假兽药2批...

发布日期:2020-10-21 来源:网络分享分享:

收藏资讯

 10月16日,农业农村部办公厅发布了2020年第3期兽药质量监督抽检情况的通知,第二季度监督抽检中发现不合格产品37批,发现假兽药2批,不符合兽药追溯监管要求的兽药产品4批。



 

  各省、自治区、直辖市农业农村(农牧、畜牧兽医)厅(局、委),新疆生产建设兵团农业农村局:

  为加强兽药质量监管,保障养殖环节用药安全,根据全国兽药质量监督抽检计划,我部组织对全国兽药生产、经营和使用单位进行了兽药质量监督抽检。现将有关情况通知如下。

  总体情况

  2020年第二季度完成兽用生物制品监督抽检164批,不合格0批。

  2020年第二季度完成化学药品等兽药产品省级监督抽检2381批,不合格37批。



  2020年第二季度监督抽检中发现假兽药2批,不符合兽药追溯监管要求的兽药产品4批。
 


  兽药质量监督抽检合格产品相关信息请登录“中国兽药信息网”的“国家兽药基础信息查询系统”查阅。

  不合格产品情况

  (一)化学药品等兽药产品省级监督抽检不合格情况

  1.不合格项目:主要包括性状、鉴别、检查项、含量测定等项目。37批不合格产品中,有32批产品1个项目检验不合格,3批产品2个项目检验不合格,2批产品3个项目检验不合格。

  2.抽检环节质量状况:生产环节、经营环节和使用环节的抽检数量分别占抽检总数的19.6%、74.3%、6.1%,不合格率分别为0.4%、1.8%、2.1%。

  3.产品类别质量状况:化学药品类产品、抗生素类产品、中药类产品、其他类产品分别占抽检总数的33.5%、38.6%、25.9%、2.1%,不合格率分别为1.5%、1.2%、2.1%、2.0%。

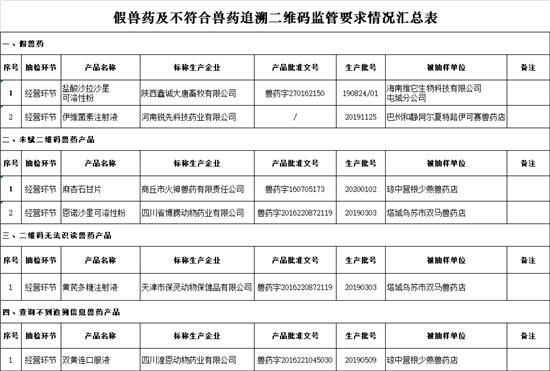
  (二)假兽药和不符合兽药追溯监管要求兽药产品情况

  省级监督抽检判定为假兽药的2批产品均来自经营环节。4批不符合兽药追溯监管要求的兽药产品中,有2批兽药产品未赋二维码,1批兽药产品二维码无法识读,1批兽药产品查询不到追溯信息。

  重点监控企业情况

  经地方畜牧兽医主管部门调查、核实和查处,2019年度和2020年第一期兽药质量监督抽检情况通报中列为重点监控企业的黑龙江省汇丰动物保健品有限公司、重庆泰通动物药业有限公司、上海瑞博(沈丘)生物工程有限公司已完成立案查处并整改合格。

  抽检发现的主要问题

  本期抽检的兽药产品不合格项目主要集中在以下几方面:一是含量不合格。化药类和抗生素类产品不合格的主要问题在于含量不符合要求,多为含量偏低,存在企业不按生产工艺生产、对质量控制不严或为降低成本不按处方投料等问题,不排除有些企业生产工艺或产品包装存在问题,无法保证产品质量稳定性。二是经营环节不合格率较高。本季度37个不合格产品中,2个来自生产环节,3个来自使用环节,32个来自经营环节。三是非法添加现象依然存在。本季度有5批产品检出违法添加其他药物成分。

  有关工作要求

  (一)对被抽样单位的处罚。各地要按照兽药管理有关规定,对从生产企业抽取样品检测结果不合格的,责令停止生产被抽检产品,立即召回相关售出产品,依法立案查处并监督销毁相关不合格产品;相关兽药生产企业要经所在地省级畜牧兽医主管部门审核整改合格后,方可恢复生产;符合从重处罚情形的,要依法吊销兽药生产许可证或撤销兽药产品批准文号。对从经营企业抽取样品判定为假兽药或检测结果不合格的,要依法立案查处并监督销毁经营企业相关库存产品;对不符合《兽药经营质量管理规范》的经营企业,要责令限期整改,逾期不改正或改正后再犯的,按照《兽药管理条例》第五十九条有关规定严肃处理,符合从重处罚情形的,要按照农业农村部公告第97号规定,依法吊销兽药经营许可证。

  (二)对标称兽药生产企业的处理处罚。从经营企业、使用环节抽取样品判定为假兽药或检测结果不合格的,标称生产企业所在地省级畜牧兽医主管部门要加强对标称生产企业监督检查,督促企业强化产品质量管控,针对存在的问题进行整改,同时要按要求做好产品入库、出库信息上传等工作。

  从经营企业抽取样品检验发现非法添加其他兽药成分或产品有效成分含量为0的,经营企业所在地省级畜牧兽医主管部门要组织做好追溯调查核实工作。调查核实结果要及时报我部畜牧兽医局和标称生产企业所在地省级畜牧兽医主管部门。确认非法添加其他兽药成分或有效成分含量为0的兽药产品是标称生产企业生产的,标称生产企业所在地省级畜牧兽医主管部门应及时组织查处,符合从重处罚情形的,要按照农业农村部公告第97号规定,依法吊销兽药生产许可证或撤销兽药产品批准文号;属于其他情形的,责令停止生产被抽检产品,召回相关售出产品,依法立案查处并监督销毁相关不合格产品,经所在地省级畜牧兽医主管部门审核整改合格后,方可恢复生产。

  (三)对不符合兽药追溯二维码监管要求情况的查处。监督抽检发现兽药产品存在不符合兽药追溯监管要求情况的,标称生产企业所在地省级畜牧兽医主管部门要及时对相关兽药产品赋码及信息上传情况开展调查,并按照《兽药管理条例》及兽药追溯监管有关规定进行查处。

  (四)其他相关要求。一是及时报送执法办案情况。各省级畜牧兽医主管部门要按照《2020年兽药质量监督抽检核风险监测计划》要求,组织做好对相关被抽样单位、标称生产企业的调查核实及处理处罚工作,并将相关执法办案情况及时报我部畜牧兽医局。二是及时报送撤销兽药产品批准文号建议。符合吊销证书或撤销批准文号条件的,各地应按有关规定启动吊销兽药生产许可证、经营许可证或撤销兽药产品批准文号等程序,其中符合撤销兽药产品批准文号情形的,相关省级畜牧兽医主管部门应及时将撤销兽药产品批准文号建议报我部畜牧兽医局。三是及时公开案件查处信息。各省级畜牧兽医主管部门要在案件查处完成后,依据《农业行政处罚案件信息公开办法》规定,及时公开案件查处信息。

  兽药安全使用要求

  各地要督促指导广大养殖者按照《兽药管理条例》及配套规章有关要求,从合法正规的兽药生产、经营企业购买兽药产品并索取保存相关凭证;购买时查看外包装相关标识,通过“国家兽药综合查询”手机APP扫描产品包装上的“二维码”,重点查看兽药产品批准文号、作用用途(适应症)、用法用量、生产企业、生产日期等信息是否齐全,也可登陆中国兽药信息网(www.ivdc.org.cn)的“国家兽药基础数据库”查询核实所购买兽药产品的批准信息;购买兽药后要按照说明书标签的贮藏条件保存兽药,并按照执业兽医医嘱、用法用量和休药期进行使用,禁止超范围、超剂量使用兽药,并严格执行休药期规定,切实维护动物健康和动物源性食品安全。

  完善法律法规,加大兽药行业监管

  10月20日农业农村部发布关于促进兽药行业发展保障食品和公共卫生安全的建议答复,其中关于完善相关法律法规,加大兽药行业监管的答复如下:

  农业农村部紧紧围绕“优供给、强安全、保生态”目标,不断推动完善兽药管理相关法规制度,不断加大兽药行业监管力度,严格实施兽药非临床研究质量管理规范(GLP)、兽药临床试验质量管理规范(GCP)、兽药生产质量管理规范(GMP)、兽药经营质量管理规范(GSP)(4G质量规范)和二维码追溯监管,确保兽药产品质量安全。2019年启动了《兽药管理条例》《兽药注册办法》修订工作,组织专班开展系统修订并形成初稿,《兽药注册办法》修订稿正在公开征求意见。2020年上半年修订发布了《兽药生产质量管理规范》(以下简称“兽药GMP”),并明确了实施要求和工作安排。新版兽药GMP的发布实施,将有效遏制低水平重复建设,提高产业集中度,提升产品质量控制水平,更好地保障动物源食品安全和公共卫生安全。

  下一步,农业农村部将在《兽药管理条例》修订工作中,充分论证兽药产品批准文号管理制度,不断优化调整产品准入模式。同时,进一步加大兽药市场监督抽检力度,切实保障兽药产品质量,不断净化兽药市场。