发布日期:2020-09-23 来源:网络分享分享:
9月22日,华储网发布公告,华商储备商品管理中心有限公司将出库投放竞价交易2万吨中央储备冻猪肉,交易时间为2020年9月25日下午13:00-16:00。
(截图自华储网)
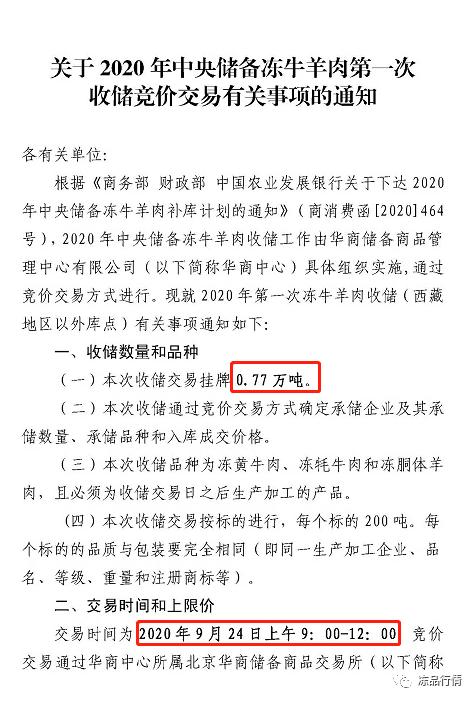
当日,华储网发布《关于2020年中央储备冻牛羊肉第一次收储竞价交易有关事项的通知》(以下简称《通知》),《通知》称,本次收储交易挂牌0.77万吨,交易时间为2020年9月24日上午9:00-12:00。
(截图自华储网)
1)凡本网注明“来源:肉交所”的所有文字、图片、音视和视频文件,版权均为肉交所独家所有。如需转载请与400-166-9656联系。任何媒体、网站或个人转载使用时须注明来源“肉交所”,违反者本网将追究其法律责任。
2)肉交所收集的部分公开资料来源于互联网,转载的目的在于传递更多信息及用于网络分享,并不代表本站赞同其观点和对其真实性负责,也不构成任何其他建议。
3)肉交所提供的信息,只供参考之用。本网站不保证信息的准确性、有效性、及时性和完整性。
4)如果您发现网站上有侵犯您的知识产权的作品,请与我们取得联系,我们会及时修改或删除。