发布日期:2020-02-14 来源:网络分享分享:
随看疫情逐步得到控制,为了稳产保供,保护养殖业生产,大批饲料企业已经开始复工。农业衣村部畜牧兽医局曾医局副局长孔亮9日在国务院联防联控机制新闻发布会上表示,全国饲料企业复工复产率明显提升,已达到50%。广东等一些饲料大省的企业复工率已在70%以上。
复工潮的来临,一些问题也暴露出来了,上游的原材料生产企业复工的较少,交通运输没有全面开放,饲料企业就算开业也面临看无法开工的局面。
目前,饲料行业上游的原材料生产企业复工的较少,饲料生产用例的原材料几十种,现在非常难获取,原料价格还在不断的上涨。
原料价格方面:
王米每吨价格为2120~2140元左右,较节前每平均上盈150元左右,涨幅7%左右;麦麸每吨价格为1500~1600元左右,每大约上150~200元,涨幅10%左右,个别县区涨幅超过15%;豆粕每吨在3050~3100元的价位,较节前上涨的200~250元,上涨幅度大约6%~8%;草粉每吨约1100元,较节前上涨约150元,涨幅15%以上。
随着上游企业的开工,原料的问题或许可以缓解,而交遇运输方面存在困难却最为致命,近期由于新型冠状病毒的影响,多处运输道路封闭,运费增加;同时存在运输人员不愿开工、车辆不好找的情况,也是导致运费上涨的因素。
据统计,猪、禽饲料的价格已经开始上涨
山东临沂市发改委价格监测中心消息,大猪饲料,年前每吨价格为2500~2950元,目前的价格在2550~3000元左右,每码在50元左右,涨幅1.69%;小猪饲料,年前每吨价位约5300~5500元,目前价位为5400~5600元,每吨涨100元,涨幅1.89%;
禽料方面,主要最鸡饲料和鸭饲料。
沂南调查鸭饲料年前每吨2580元,现在上张至2640元,每吨涨60元左右,涨幅为2.33%;鸡饲料年前每吨2850~2860元,现在每吨2950元左右,每吨涨100元,涨幅为3.5%左右。
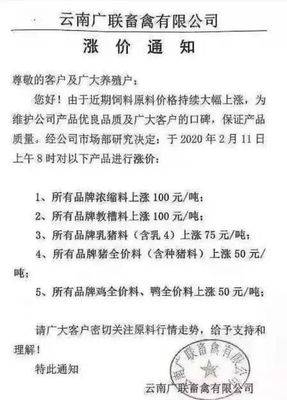
近日,多家饲料企业也发布了涨价通知,快来看看~
1)凡本网注明“来源:肉交所”的所有文字、图片、音视和视频文件,版权均为肉交所独家所有。如需转载请与400-166-9656联系。任何媒体、网站或个人转载使用时须注明来源“肉交所”,违反者本网将追究其法律责任。
2)肉交所收集的部分公开资料来源于互联网,转载的目的在于传递更多信息及用于网络分享,并不代表本站赞同其观点和对其真实性负责,也不构成任何其他建议。
3)肉交所提供的信息,只供参考之用。本网站不保证信息的准确性、有效性、及时性和完整性。
4)如果您发现网站上有侵犯您的知识产权的作品,请与我们取得联系,我们会及时修改或删除。