欢迎来到肉交所!
立即登录
免费注册
客服热线:
400-166-9656
我的账户
关注手机端
微信扫码关注
用手机也能交易
供应
商城
采购
设备
资讯
搜索
发布信息
网站首页
在线商城
供应信息
采购信息
肉类设备
行情资讯
您当前的位置:
首页
>
供应
>
猪产品
>
猪精肉
>
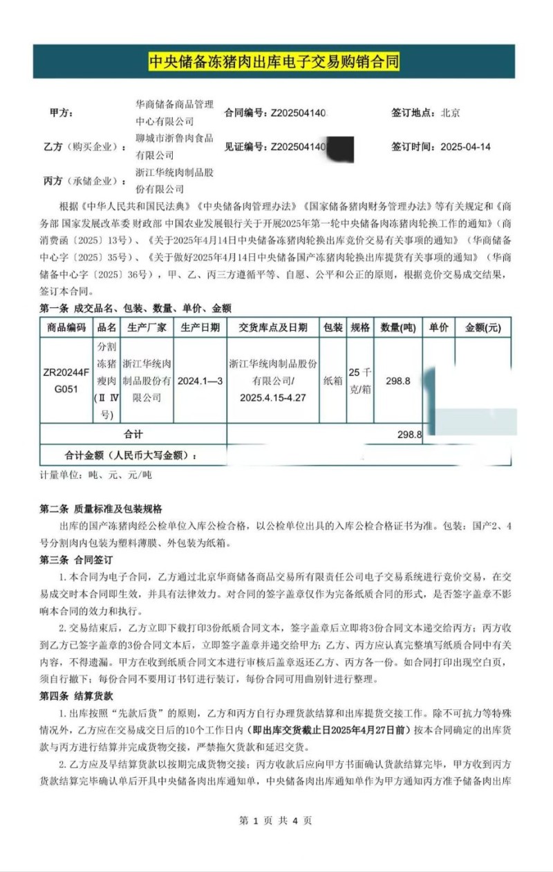
华统二四号
华统二四号
分享到
价格:
18500元/吨
数量:
300 吨
货物状态:现货
产地:
中国
仓库位置:浙江杭州市
联系卖家:史红琴
188****4888
登录显示完整
联系我时,请注明是在肉交所网站看到的,谢谢。
安全提示:供应信息是网友自行发布,建议谨慎交易不要轻易打款。欢迎举报虚假信息!
举报
加入收藏
供应商信息
联系人:史红琴
所在地区:山东聊城市东昌府区
入驻时间:2020
认证状态:已认证
商品信息:75条
进入店铺
收藏店铺
商品详情
详细说明
售国储 华统二四号300吨 浙江提货 生产日期24年1-3月
图片展示
同类商品
双汇尾叉骨
8200.00
元/吨
法国6001小排
22700.00
元/吨
华统二四号
18500.00
元/吨
709肥猪寸排
35000.00
元/吨